Neoram
Suche
Index
FAQ
Kontakt
Zurück
Neoram
Neoram
Das Neoram-Modul ist eine Nachbildung der Georam-Erweiterung mit Batterie-Pufferung von Nicolas Welte (X1541). Diese entstand im Sommer 2006 und wurde im Laufe der Zeit zur ersten Kleinserie. Auf dem Bild (links) ist die erste Version mit Vollbestückung zu sehen. Der Maximalausbau mit 2MB SRAM erweitert den Speicher des C64 um ein Vielfaches und gibt diesem damit ganz neue Möglichkeiten.
In der Vergangenheit wurde der Vorgänger Georam, wie der Name schon sagt, speziell für Geos entwickelt. Geos-Nutzer findet man heute kaum noch. Das macht die Erweiterung aber nicht nutzlos.
Eine große Erweiterung kann z.B. als virtuelles Laufwerk dienen. Auch im Bereich Kopieren oder Chip-Programmierung mit dem C64 kann eine Speichererweiterung sehr hilfreich sein.
Prinzipiell muß neue oder angepaßte alte Software erstellt werden. In der damaligen Zeit waren solche Speicherausbauten für den C64-Freak unbezahlbar, daher kann es keine passende Software geben. Immerhin sind schon die ersten Tools entstanden.
Die Programmierung ist identisch mit der Georam und im Prinzip sehr einfach. Es wird per Banking eine 16kB-Page ausgewählt, von der immer ein 256-Byte Fenster eingeblendet wird.
Downloads & Web-Links


Download GEO- /NEO- and BBGRAM-Test 2MB V0.3
Das Testprogramm sollte nach dem Aufbau (Erhalt) zur Überprüfung dienen.

    Georam mon 0.10
Ein kleiner Monitor.

    Neoram drive 0.40 GPL
Das Modul als Laufwerk verwenden mit Source.



Aufbau & Schaltung

    Aufbau Anleitung
Die Aufbau-Anleitung im Forum-64

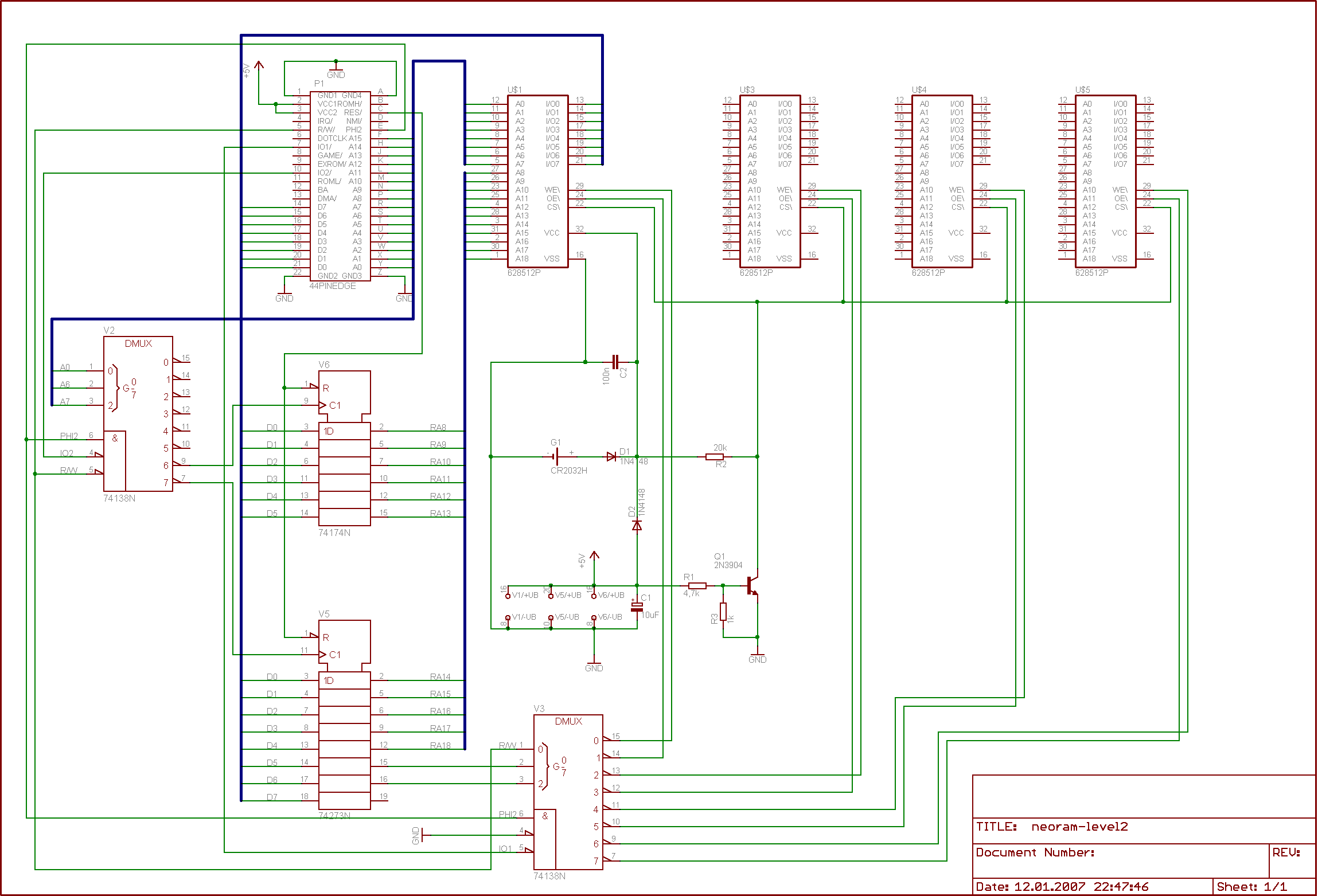
Grundlegende Schaltung
Ein grundlegender Schaltplan.


 

Letzte Änderung: 2019-01-03 12:10:09
Rubriken-Übersicht
 5 Besucher online 

Valid XHTML 1.0 Transitional Valid CSS!